公司动态 通知公告 产业资讯

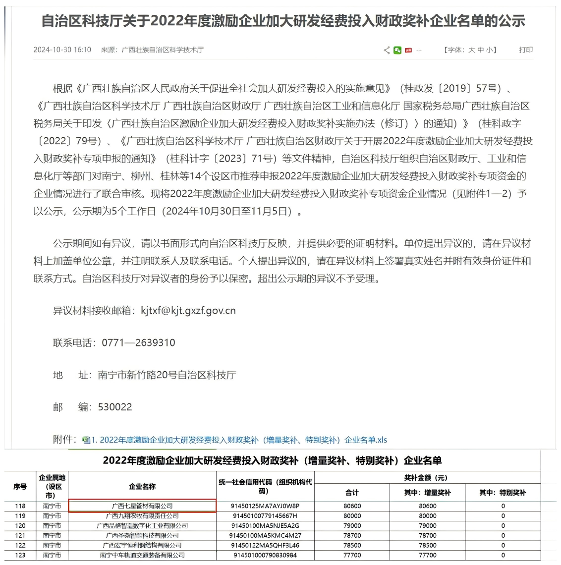
七星公司荣获2022年度激励企业加大研发经费投入财政奖补

作者:管理员 发布时间:2024-11-04 来源:本站

WPS拼图0

原文链接:http://kjt.gxzf.gov.cn/dtxx_59340/tzgg/t19208071.shtml